yl6809永利集团官网
哈工大官网
|
English
首页
永利概况
学院简介
历史沿革
现任领导
组织机构
院长寄语
院长信箱
联系我们
机构设置
概述
机械设计系
机械制造及自动化系
机电控制及自动化系
流体控制及自动化系
航空宇航制造工程系
工程图学部
工业工程系
机器人研究所
精密工程研究所
工程创新实践中心
专业实验教学中心
学院办公室
科学研究
科研概况
研究方向
科研平台
科研成果
科研服务
永利集团
概述
本科生教育
研究生教育
教学基地
师资队伍
总体介绍
杰出人才
创新团队
诚聘英才
学生工作
育人团队
团学组织
学生服务
常用下载
党群建设
党建思政
工会活动
校友专栏
校友动态
校友活动
合作交流
国际交流
合作项目
本科生教育
首页
本科生教育
通知公告
专业设置
培养方案
名师风采
精品展示
通知公告
常用下载
通知公告
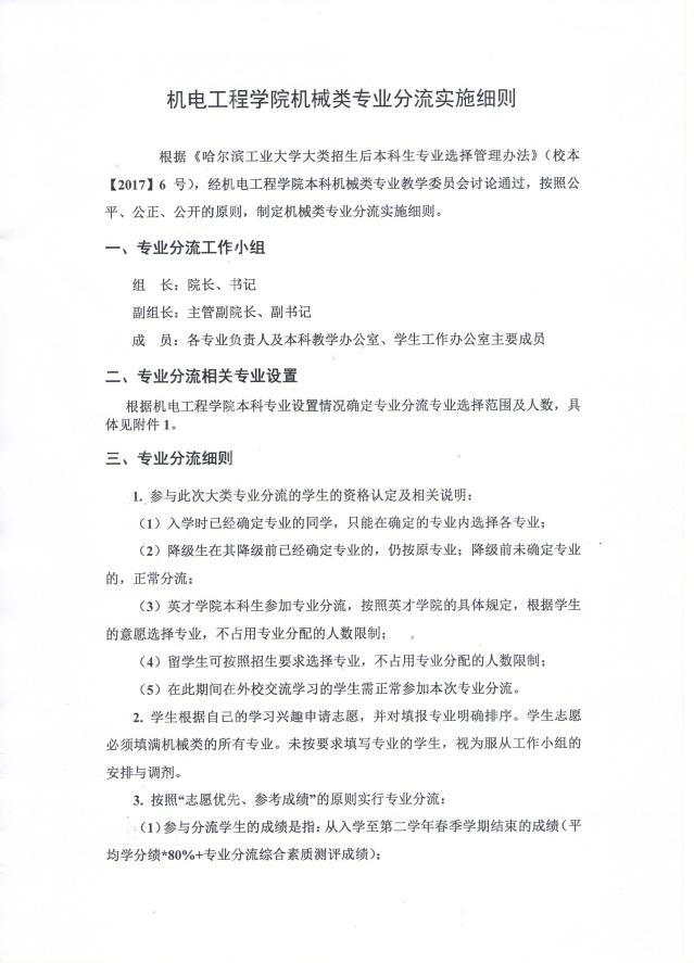
yl6809永利集团专业分流实施细则
发布时间:2021-07-31
浏览次数:
3001
附件
yl6809永利集团专业分流综合素质分数测评实施细则-20210720.docx